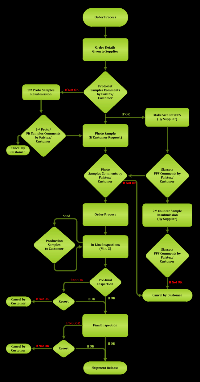
System-chart
Merchandising Department